Flutter - GetX Helper 如何应用于旧页面
# 一、前言
在上一篇【Flutter - GetX Helper 助你规范应用 tag】中,跟大家介绍了 https://github.com/LinXunFeng/getx_helper (opens new window) ,针对新页面的推荐使用姿势,即 Mixin 的方式,但是对于已有的旧页面,可能有着大量的业务代码,我们没办法直接重构它,但是又不想再持续忍受到处写相同的 tag 或者直接传 logic 实例的方式。
那有没有办法将 getx_helper 应用到旧页面呢?答案是有的!
getx_helper 提供了三种方式,Mixin、嵌套子 Widget 和 通过 BuildContext 去获取,并且这三种方式是可以混合使用的!
接下来讲讲如何应用吧。
# 二、页面
这里假设已存在的旧页面的结构代码如下
class _HomePageState extends State<HomePage> {
String logicTag = 'lxf';
late HomeLogic logic = Get.put(HomeLogic(), tag: logicTag);
Widget build(BuildContext context) {
Widget resultWidget = Scaffold(
appBar: AppBar(),
body: const Center(child: MyStatelessWidget()),
);
return resultWidget;
}
}
你只需要在页面的根嵌套一层 GetxLogicProvider 即可向下共享 logicTag ~
class _HomePageState extends State<HomePage> {
...
Widget build(BuildContext context) {
Widget resultWidget = Scaffold(
...
);
// ====== 嵌套一层 GetxLogicProvider ======
resultWidget = GetxLogicProvider.put(
// 只是关联类型,不会创建新的 logic
HomeLogic.new,
logicTag: logicTag,
child: resultWidget,
);
// =======================================
return resultWidget;
}
}
注:这里建议使用插件提供的代码片段 GH_GetxLogicProvider.put 去快速生成相关代码,避免遗漏重要参数。
# 三、子部件
子部件可通过以下三种方式,去获取 GetxLogicProvider 共享的 logicTag,并进而拿到 logic。
# 方式一: Mixin
基于支持混合使用这一点,推荐大家对于新增的子部件,还是使用上一篇中介绍的通过插件去创建 Widgte 的 Mixin 方式,即右击 widget 目录,选择 GetX: Mixin Widget 去生成 Widget。
# 方式二: 嵌套子 Widget
对于 StatelessWidget,你可以通过嵌套一层 GetxLogicConsumer.get 去拿到 logic 和 logicTag。
class MyStatelessWidget extends StatelessWidget {
const MyStatelessWidget({super.key});
Widget build(BuildContext context) {
return GetxLogicConsumer.get(
// 只是关联类型,不会创建新的 logic
HomeLogic.new,
builder: (context, logic, logicTag) {
// lxf -- logic: Instance of 'HomeLogic' -- logicTag: lxf
print('lxf -- logic: $logic -- logicTag: $logicTag');
return const Placeholder();
},
// onInitState: (context, logic, logicTag) {},
// onDispose: (context, logic, logicTag) {},
);
}
}
注:这里建议使用插件提供的代码片段 GH_GetxLogicConsumer.get 去快速生成相关代码,避免遗漏重要参数。
当然了,这里还是建议将旧的 StatelessWidget 重构成使用 Mixin 的方式~
# 方式三: 通过 BuildContext 获取
通过 BuildContext 去获取
// 获取 logic
context.getxLogic<HomeLogic>();
// 获取 logicTag
context.getxTag();
如果你是在 StatefulWidget 的 State 中使用,则可以省略前面的 context。
// 获取 logic
getxLogic<HomeLogic>();
// 获取 logicTag
getxTag();
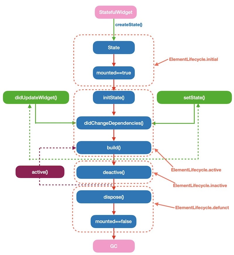
方式三看起来挺简单好用的,但是,它所使用的 BuildContext 的生命周期必须是 .active,具体是什么意思?这里给出一张图就明白了

图片取自 https://blog.csdn.net/lcl130/article/details/115129796 (opens new window)
如上图所示,你只能在 initState、didChangeDependencies 和 build 方法中去使用,如果你能保证一定会遵守这个使用规则,那没问题。
# 四、其它
# 实现原理
就是基于 InheritedWidget 自上而下去共享了 logicTag 而已,没什么特别的。
基于该实现原理,我们可以不一定要以页面为维度去使用,也可以用于复用的视图模块。
只不过需要注意一点,如果不是以页面为维度,或者不是使用 GetX 的路由,则 logic 并不会被自动回收,这个时候只需要对视图的根 GetBuilder 的 assignId 设置为 true 即可。
// 记得设置 Logic 类型和 tag
GetBuilder<HomeLogic>(
tag: logicTag,
assignId: true,
...
);
# 三种方式的关系
前两种方式都是基于方式三去实现的,只是使用了 StatefulWidget 进行了包裹,并且在 initState 中提前将 logic 和 logicTag 取出并记录了起来,从而避免了 BuildContext 的使用限制。
虽然 Flutter 的精髓在于嵌套,但是我们可以通过 Mixin 的方式去优化嵌套~
# Logic 构建方法
一般情况下,在使用了 getx_helper 这一套规范之后,我们是不会去修改 Logic 的默认构造方法的,所以上述我们使用 HomeLogic.new 没有任何问题。
但是旧页面可能会在默认构造方法中去接收一些参数,这个时候 HomeLogic.new 就会报错,那怎么解决呢?
上面的注释中也说了,HomeLogic.new 只是关联 HomeLogic 这个类型而已,所以我们可以写一个专门用来关联 Logic 类型的命名构造方法来解决。
class HomeLogic extends GetxController {
final String region;
HomeLogic({required this.region});
HomeLogic.type({this.region = ''});
}
然后将所有的 HomeLogic.new 改为 HomeLogic.type 即可。
# 五、最后
以上就是 getx_helper 在旧页面应用的使用说明,不得不说,Mixin 的方式比其它方式安全、方便和优雅太多了,所以极力建议大家,能用 Mixin 的方式就用 Mixin 的方式~
开源不易,如果你也觉得这个库好用 (https://github.com/LinXunFeng/getx_helper (opens new window)),请不吝给个 Star 👍 ,并多多支持!

- 01
- Flutter 多仓库本地 Monorepo 方案与体验优化10-25
- 02
- Flutter webview 崩溃率上升怎么办?我的分析与解决方案10-19
- 03
- Flutter - Melos Pub workspaces 实践10-12